国晟科技:预计2025年年度净利润亏损3.25亿元—6.5亿元
2026-01-20

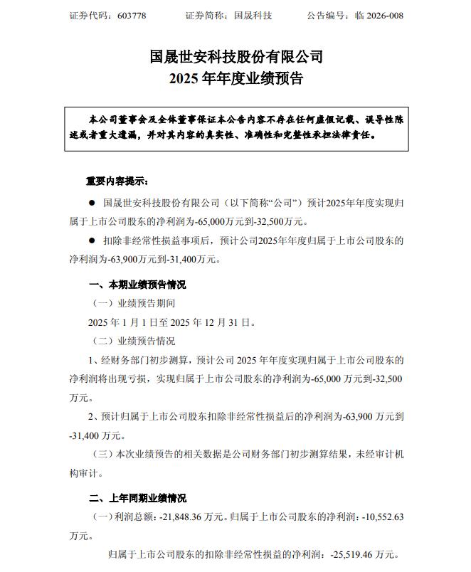
国晟科技(603778)1月20日公告,预计2025年实现归属于上市公司股东的净利润亏损3.25亿元到6.5亿元。2025年,光伏行业由于结构性产能过剩,供需矛盾仍然突出,在激烈的行业竞争条件下,组件价格持续处于相对低位。受此影响,公司主营业务收入减少,盈利能力下降。同时基于谨慎性原则,公司计提了存货跌价准备和长期资产减值准备,对本报告期的经营业绩造成较大影响。



(文章来源:人民财讯)
以下内容为友情赞助提供

全网新项目分享交流群
扫码进群,获取最新项目资讯
1月20日港股收盘:恒指跌0.29% 药明康德领跌成分股
« 上一篇
11天前
券商晨会精华:人形机器人多重因素共振 关注结构性边际变化
下一篇 »
11天前


文章评论
国晟科技:预计2025年年度净利润亏损3.25亿元—6.5亿元...
国晟科技(603778)1月20日公告,预计2025年实现归属于上市公司股东的净利润亏损3.25亿元到6.5亿元。2025年,光伏行业由于结构性产能过剩,供需矛盾仍然突出,在激烈的行业竞争条件下,组件价格持续...
国晟科技:预计2025年年度净利润亏损3.25亿元—6.5亿元...