当年8倍妖股实控人被拘留!左江科技发生了什么?

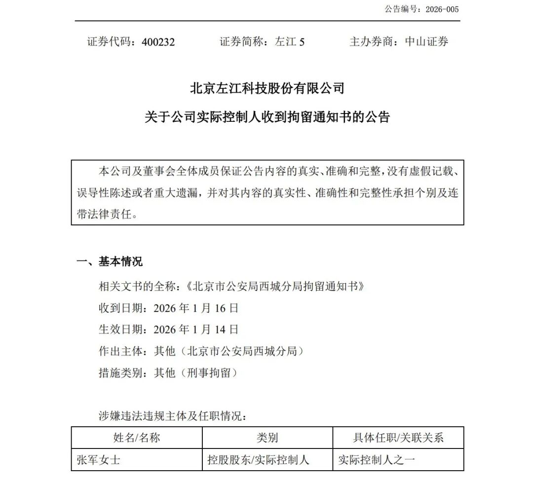
近日,退市公司左江5(原“*ST左江”“左江科技”)公告称,公司近日收到实际控制人张军的家属通知,张军家属于2026年1月14日收到北京市公安局西城分局对张军涉嫌违规披露、不披露重要信息罪的《拘留通知书》,张军现被羁押在北京市西城区看守所。

记者注意到,在拘留事宜披露前,左江5股票曾出现异常波动。公司股票价格连续3个转让日(2026年1月9日、2026年1月12日、2026年1月13日)达到跌幅限制。公司称,本次公司股票异常波动是交易双方在交易平台自主交易所致,属市场行为。

对于此次拘留事件,左江5表示,截至公告披露日,公司董事及高管均正常履职,经营管理与财务状况未受直接影响,暂不存在因该事项被终止挂牌的风险。
左江科技曾是DPU芯片概念股,于2019年在创业板上市,专注于信息安全领域相关技术的研发与应用。
2022年4月29日—2023年7月14日,左江科技股价从32.07元(前复权)涨至299.8元,累计最高涨幅约836%。
后因重大财务造假,2024年7月,左江科技被深交所决定终止上市并摘牌,退市前最后一个交易日,公司股票收盘价仅为1.01元/股。

从股价表现亮眼,到最终退市且实控人身陷囹圄,左江科技发生了什么?
时间回溯到2023年11月,因涉嫌信息披露违法违规,中国证监会对*ST左江启动立案调查。2024年1月,中国证监会通报称,*ST左江2023年披露的财务信息严重不实,涉嫌重大财务造假。
2024年7月,左江科技终止上市并摘牌。公告显示,2022年度,公司经审计的扣除非经常性损益前后孰低的净利润为负值且营业收入低于1亿元,公司股票被实施退市风险警示。2024年4月29日,公司披露被实施退市风险警示后的首个年度财务会计报告显示,2023年度经审计的扣除非经常性损益前后孰低的净利润为-22,268.75万元,且扣除与主营业务无关的业务收入和不具备商业实质的收入后的营业收入为5217.27万元;同时公司2023年财务会计报告被出具无法表示意见的审计报告。基于此,公司触及股票终止上市情形。
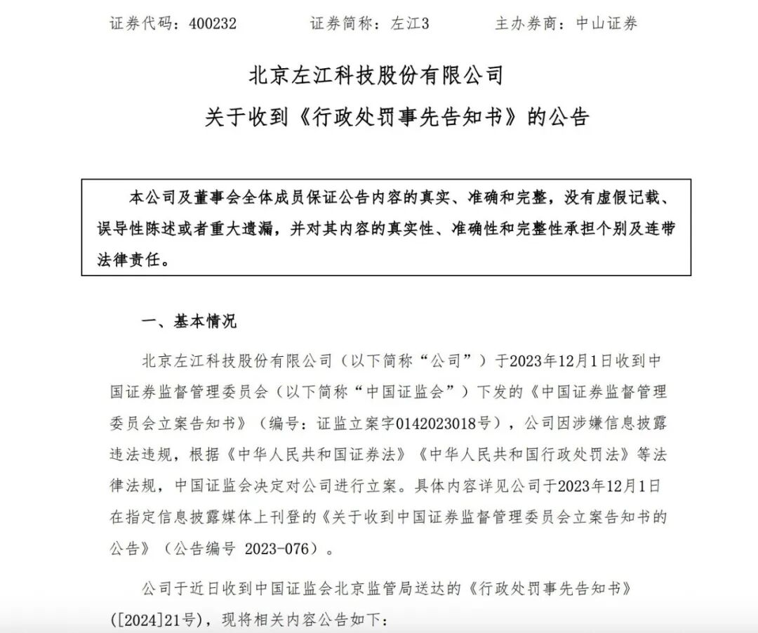
2024年12月,公司公告称,收到中国证监会北京监管局送达的《行政处罚事先告知书》。

该公告显示,2022年12月,左江科技控股子公司成都北中网芯与昊天旭辉签订芯片销售合同,以1261万元的价格将400枚网络数据处理芯片(简称“案涉芯片”)销售至昊天旭辉,并经昊天旭辉以1300万元的价格将案涉芯片全部销售至巨贤科技。
经查,上述业务活动由左江科技董事长张军女婿、公司投资者关系专员郭天意组织实施,巨贤科技用于购买案涉芯片的资金主要由郭天意安排提供,案涉芯片控制权并未实际转移至巨贤科技。2023年1月,成都北中网芯确认案涉芯片业务收入。
左江科技通过前述虚构业务虚增营业收入和利润,导致公司披露的2023年第一季度报告、半年报、第三季度报告均虚增营业收入1115.93万元,虚增利润1071.02万元,其中虚增营业收入金额分别占相应报告披露营业收入的77.33%、48.50%、33.09%,虚增利润金额分别占相应报告披露利润总额的29.36%、13.66%、8.24%,左江科技2023年第一季度报告、半年报、第三季度报告存在虚假记载。
基于此,北京证监局对公司及相关责任人合计罚款1475万元,其中左江科技被罚款500万元,张军、郭天意等3人被分别采取5年证券市场禁入措施。

(文章来源:上海证券报)
以下内容为友情赞助提供

全网新项目分享交流群
扫码进群,获取最新项目资讯


文章评论
当年8倍妖股实控人被拘留!左江科技发生了什么?...
近日,退市公司左江5(原“*ST左江”“左江科技”)公告称,公司近日收到实际控制人张军的家属通知,张军家属于2026年1月14日收到北京市公安局西城分局对张军涉嫌违规披露、不披露重要信息罪...
当年8倍妖股实控人被拘留!左江科技发生了什么?...