私募最新投资策略来了
2026年开年之后,A股一度以连阳姿态展示强劲之势。随着板块轮动上涨,私募机构对于市场增量资金来源、科技成长板块内部机会等问题的判断也发生了变化。 近日,券商中国记者采访了多位私...
2026年开年之后,A股一度以连阳姿态展示强劲之势。随着板块轮动上涨,私募机构对于市场增量资金来源、科技成长板块内部机会等问题的判断也发生了变化。 近日,券商中国记者采访了多位私...
AI基金永赢稳健增利18个月持有混合A(010560)披露2025年四季报,第四季度基金利润121.75万元,加权平均基金份额本期利润0.029元。报告期内,基金净值增长率为2.65%,截至四季度末,基金规模为...
2025年末,中欧基金投资总监葛兰在管基金总规模缩水至“300亿元”梯队。1月22日,据最新披露的2025年四季报,葛兰旗下在管基金总规模由去年三季度末的435.44亿元降至去年四季度末的353.89亿元...
刚刚,国务院食安办等部门宣布将对预制菜国家标准等公开征求意见。近日西贝关店事件引发热议,有网友呼吁“不要浪费一次公共讨论的机会”。这件事情的原点就是预制菜。早在去年9月“...
今年的世界经济论坛,突然迎来了一位意外的“客人”——世界首富埃隆·马斯克将出席并发表讲话。按照原定披露的官方日程,马斯克原本预计不会参加世界经济论坛。但在美国总统特朗普发...
1月22日,嘉实基金发布旗下基金2025年四季报。知名基金经理张金涛管理的嘉实沪港深精选股票,截至2025年四季度末的股票仓位为91.77%。报告显示,2025年四季度末,嘉实沪港深精选股票前十大重...
SpaceX正计划在2027年推出其第二代星链(Starlink)系统。该公司在一份最新递交给联邦通信委员会(FCC)的文件中提到了其蜂窝式星链服务(该服务可通过美国的T-Mobile公司使用),并指出了二代...
据业内人士透露,美国加密货币市场法案的审议工作可能会推迟至少数周,而关键国会议员们目前正在将注意力转向了住房相关法案,以落实特朗普总统提出的住房可负担性政策。尽管特朗普及...
商业航天板块1月22日早盘表现强势,中国一重、中信重工、中超控股、天通股份、腾达科技、巨力索具、西部材料、九鼎新材、博云新材涨停;中泰股份、三角防务、腾景科技、天力复合、流金...
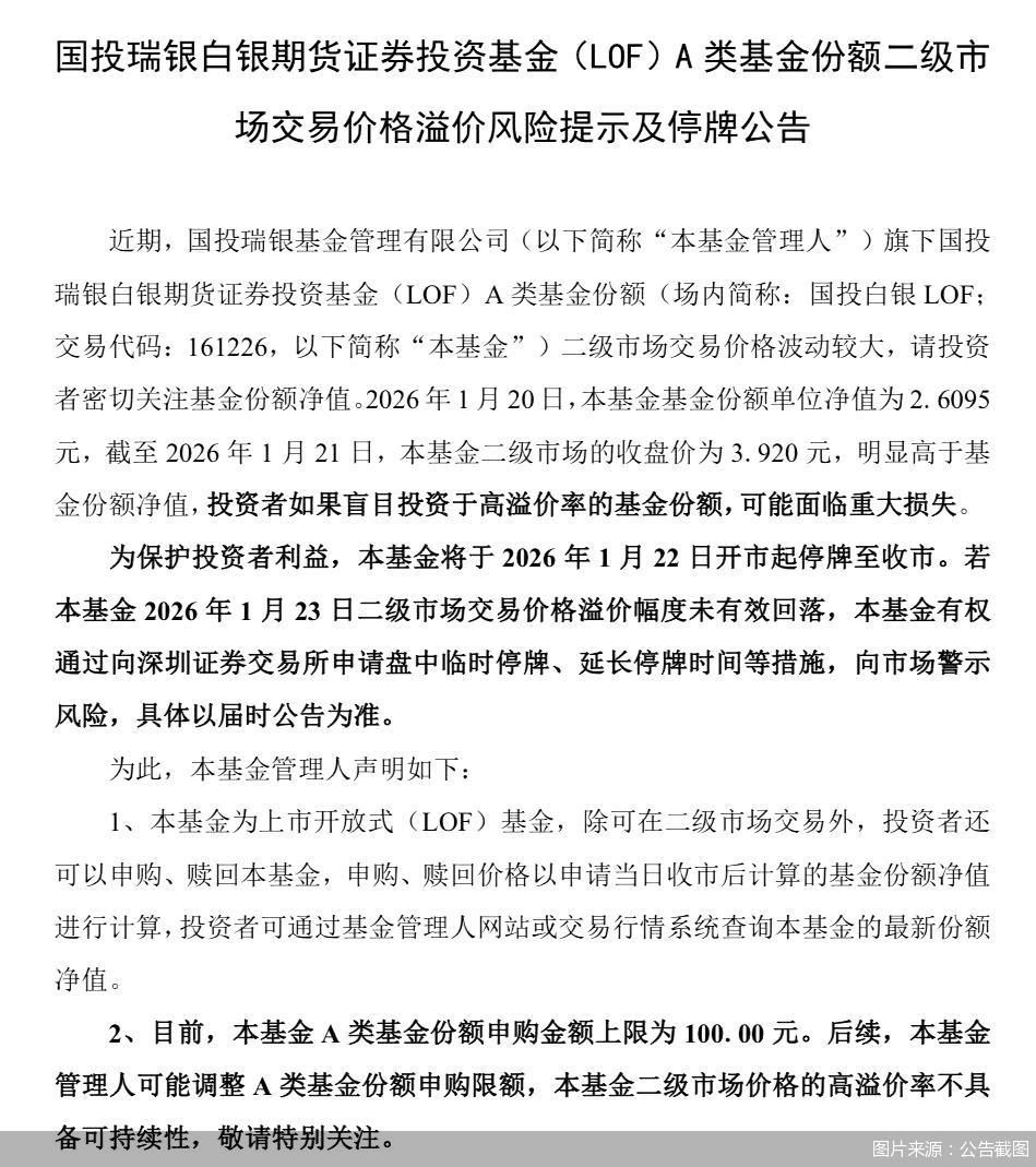
1月21日,国投瑞银基金管理有限公司发布公告称,旗下国投瑞银白银期货证券投资基金(LOF)A类份额因二级市场交易价格波动较大,将于1月22日全天停牌。截至1月21日收盘,该基金二级市场价...
记者从中国科学院金属研究所获悉,近日,该研究所李昺研究员团队与合作者在制冷技术领域取得新突破——首次发现“溶解压卡效应”,有望为高耗能数据中心等算力基础设施提供低碳、高效...
1月21日,睿远基金傅鹏博、银华基金李晓星、永赢基金高楠、交银施罗德基金杨金金等多位知名公募基金经理管理的产品披露2025年四季报,他们普遍都有较为明显的调仓换股动作。展望2026年,...
1月21日,53%vol 500ml贵州茅台酒(丙午马年)经典版印刷错误的消息引发广泛关注。有网友指出,马年茅台外包装所印制的星宿图中,“昴宿”的 “昴” 字存在印刷错误,被写成了形近字 “昂”...
近日,“马钞爆火”等话题在社交平台上引发热议。1月21日,中国证券报记者走访北京马甸邮币卡市场时看到,“高价回收马年纪念币、纪念钞”的招牌随处可见。高价回收马钞、马币的店铺本...
北京商报讯1月21日,国投瑞银基金发布公告,旗下国投瑞银白银期货证券投资基金(LOF)A类基金份额(场内简称:国投白银LOF)二级市场交易价格波动较大,请投资者密切关注基金份额净值。...
白银基金飙涨,明日全天停牌。国投瑞银基金管理有限公司1月21日公告,旗下国投瑞银白银期货证券投资基金(LOF)A类基金份额(简称“国投白银LOF”)二级市场交易价格波动较大,请投资者...
【导读】三部门宣布,延续实施创新企业CDR试点阶段有关税收优惠政策1月21日,财政部、税务总局、中国证监会发布《关于延续实施创新企业境内发行存托凭证试点阶段有关税收政策的公告》。...
1月21日共有73只个股(含1只可转债)上榜龙虎榜,总上榜成交额212.13亿元。上榜个股中净买入额最高的是中国西电,金额为10.45亿元。当天,游资席位净买入金额最高的个股是通富微电,“成都...
上证报中国证券网讯(记者何漪)日前,南方东英南方中证A500指数ETF在新加坡交易所正式上市,这是A500指数ETF产品首次以互联互通形式实现出海。1月20日开盘后,南方东英南方中证A500指数ET...
近日,退市公司左江5(原“*ST左江”“左江科技”)公告称,公司近日收到实际控制人张军的家属通知,张军家属于2026年1月14日收到北京市公安局西城分局对张军涉嫌违规披露、不披露重要信...